十四届省委第九轮巡视完成进驻

每日甘肃网兰州讯(新甘肃·甘肃日报记者金鑫)根据省委关于巡视工作的统一部署,截至4月1日,十四届省委第九轮巡视完成进驻工作。省委9个巡视组将对24个省直部门单位党组织开展常规巡视,对1个协会开展机动巡视。
被巡视部门单位分别召开巡视进驻动员会。省委各巡视组组长作动员讲话,对深入学习贯彻习近平总书记和党中央、省委关于巡视工作的部署要求,坚决完成好本轮巡视任务提出要求。
省委各巡视组组长指出,巡视是全面从严治党的战略性制度安排。省委巡视组将坚持以习近平新时代中国特色社会主义思想为指导,深入学习贯彻党的二十大和二十届历次全会精神,认真落实二十届中央纪委五次全会及省委历次全会部署,旗帜鲜明把“两个维护”作为根本任务,坚持围绕中心、服务大局,坚持问题导向、严的基调,坚持系统观念、发挥综合监督作用,坚持实事求是、依规依纪依法,精准有效开展政治监督。
省委各巡视组组长强调,要准确把握政治巡视监督重点,聚焦被巡视单位在全省发展大局中的职能定位,树立和践行正确政绩观,重点监督检查贯彻落实习近平总书记重要讲话重要指示批示精神、党中央重大决策部署及省委工作要求、加强政治机关建设情况,履行职能责任、服务保障高质量发展情况,进一步全面深化改革开放、不断增强发展动力和活力情况,统筹发展和安全、防范化解重大风险情况,落实全面从严治党“两个责任”情况,加强领导班子和干部人才队伍建设、基层党组织建设的情况,落实巡视、审计监督等反馈问题整改情况,着力发现和纠正政治偏差。要坚持稳中求进,注重同题共答,强化立行立改、边巡边查,高质高效做好本轮巡视工作。
被巡视党组织主要负责人表示,将深入学习贯彻党中央关于巡视工作的部署要求,提高政治站位,主动接受监督,积极配合巡视,认真抓好整改,以巡视为契机更好履行职责使命,持续推动高质量发展,用实际行动坚定拥护“两个确立”、坚决做到“两个维护”。
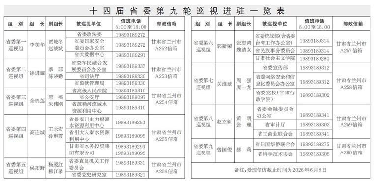
据悉,省委各巡视组将在被巡视部门单位工作2个半月左右,巡视期间设立专门值班电话和邮政信箱,主要受理反映被巡视党组织领导班子及其成员、下一级党组织主要负责人和重点岗位人员问题的来信来电来访,重点是关于违反政治纪律、组织纪律、廉洁纪律、群众纪律、工作纪律、生活纪律等方面的举报和反映。巡视组受理信访时间截止到2026年6月8日。
免责声明
凡本网站注明"来源:XXX(非每日甘肃网)"的作品,均转载自其它媒体,转载目的在于传递更多信息,并不代表本网站赞同其观点和对其真实性负责。如因作品内容、版权和其它问题需要同本网站联系的,请在相关作品刊发之日起30日内进行。
每日甘肃网对外版权工作统一由甘肃媒体版权保护中心(甘肃云数字媒体版权保护中心有限责任公司)受理,联系电话:0931-8159799。
相关新闻
- 2026年04月03日任振鹤在兰州新区调研时强调 以科技创新引领现代化产业体系建设 持续增强高质量发展的潜力和后劲
- 2026年04月02日【树立和践行正确政绩观系列评④】公私分明 固本清源
- 2026年04月02日【奋进“十五五” 开局起好步】锚定目标争一流 笃行实干开新局——访金川区委书记李生虎
- 2026年04月02日每日甘肃网4月2日甘肃热点新闻回顾













